Практика применения ArchiMate для стратегического моделирования: от мотивационных факторов до информационных сервисов. Смотрим на примере корпоративного университета.
Постановка задачи
Любой проект начинается с определения целей и анализа контекста: зачем нужно менять текущую ситуацию и каков желаемый образ будущего. Для этого в бизнес-анализе есть несколько техник, например, канва возможностей (Opportunity Canvas), карта влияния (Impact Map), дерево целей, стратегическая карта Нортона-Каплана и др. Еще одним полезным инструментом проектирования сложных системных и бизнес-архитектур являются диаграммы ArchiMate на уровне представлений мотивации и стратегии. Чтобы показать полезность такого верхнеуровневого моделирования комплексной корпоративной системы, рассмотрим проект организации корпоративного университета.
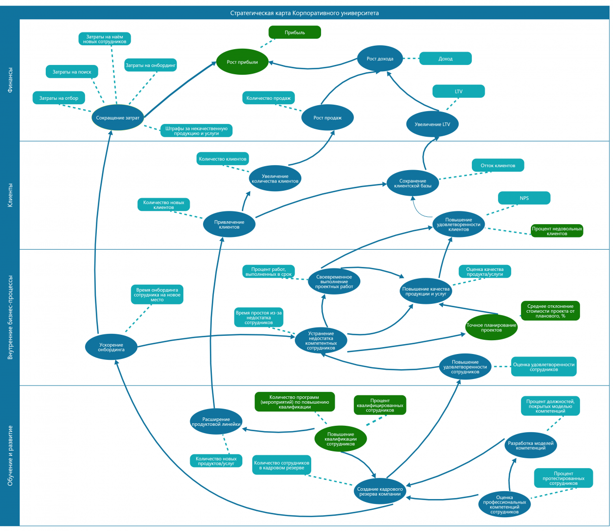
Я довольно часто работаю в таких проектах по созданию структурных подразделений внутри крупных компаний для обучения и повышения квалификации их сотрудников по адаптированным учебным программам. Корпоративный университет – это не просто собственная школа, а средство формирования кадрового резерва, инструмент повышения лояльности сотрудников и, что самое главное, оптимизации производства. Это подтверждает стратегическая карта Нортона-Каплана, которая визуализирует взаимное влияние ключевых целей друг на друга.

Например, чтобы добиться роста прибыли за счет сокращения затрат и увеличения доходов, следует повысить количество клиентов и их удовлетворенность. Это возможно благодаря повышению качества производимых товаров и оказываемых услуг, на что влияет устранение недостатка компетентных сотрудников и ускорение онбординга в случае найма или внутренней ротации. Структуризация ключевых целей по 4-м перспективам (Финансы, Клиенты, Внутренние бизнес-процессы, Обучение и развитие) позволяет наглядно отобразить, как именно планируемая инициатива коррелирует со стратегией развития компании. Поэтому я часто делаю такой артефакт для крупных проектов, в которых работаю как консультант.
Подтвердив гипотезу о полезности корпоративного университета на стратегическом уровне для всего предприятия, далее перейдем к более детальному моделированию с помощью ArhiMate.
Представления ArchiMate
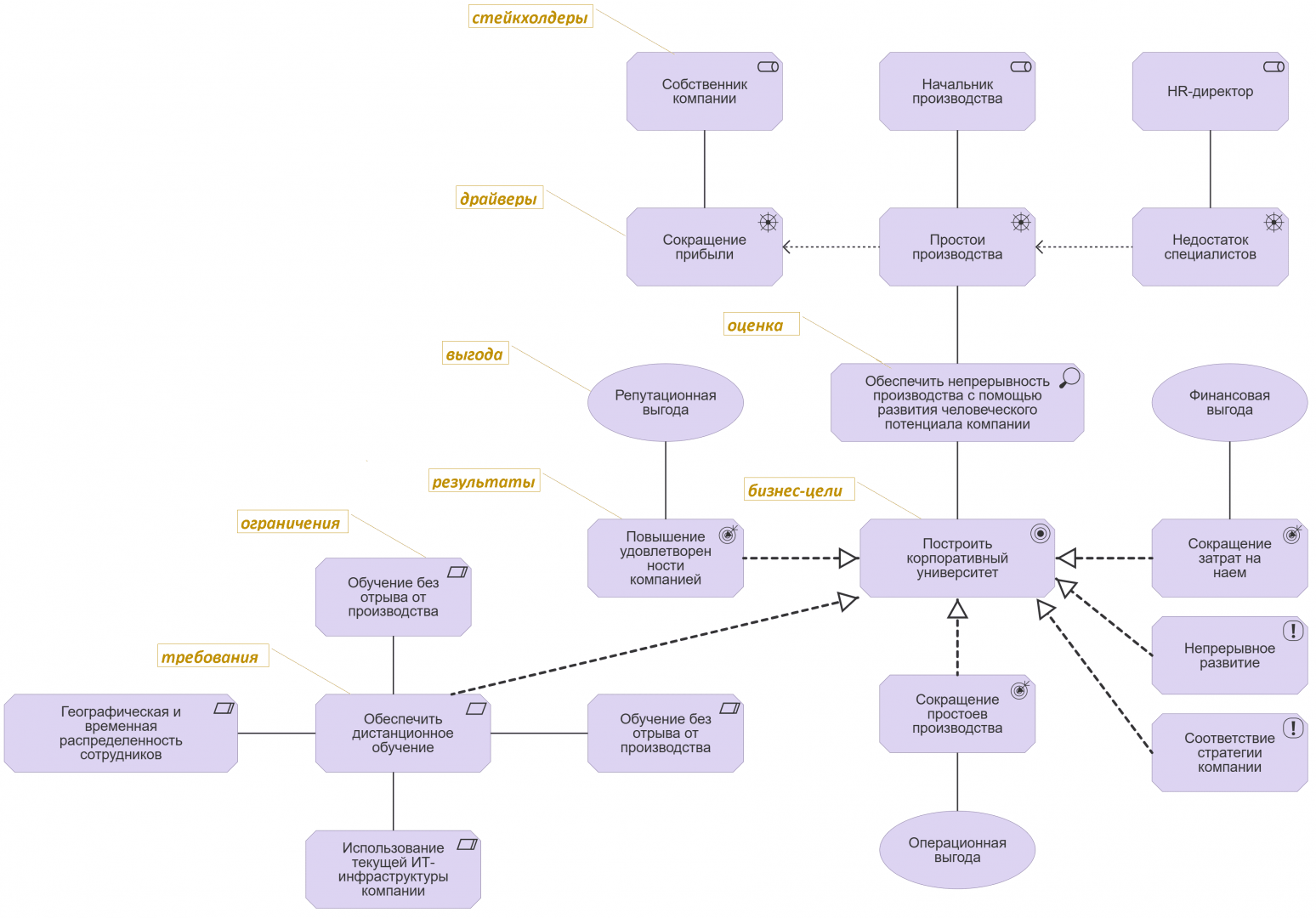
ArhiMate – это стандартизованный язык моделирования для описания, анализа и визуализации архитектуры предприятия от The Open Group, той самой организации, которая создала популярный фреймворк корпоративной архитектуры TOGAF. С помощью структурных и поведенческих элементов, а также правил их использования, ArhiMate обеспечивает многоуровневое представление архитектуры предприятия в разных аспектах: от бизнеса до ИТ. Не заменяя BPMN, UML, C4 и другие техники моделирования бизнес-процессов и информационных систем, ArhiMate дополняет их для проектирования более высокого уровня — самой архитектуры предприятия, а ее отдельных компонентов. Для этого одним из наиболее полезных инструментов фреймворка являются диаграммы мотивационного представления (Motivation View), где отображаются главные аспекты будущего изменения:
- драйверы — проблемы или потребности ключевых стейкхолдеров;
- оценка или анализ (гипотетическое решение);
- бизнес-цели;
- ожидаемые результаты;
- потенциальная выгода;
- стратегические принципы;
- ключевые требования и ограничения.

Еще одним полезным представлением является представление целей (Goal View), где элементы с представления мотивации структурируются по 5 уровням, чтобы перейти от стратегического планирования к тактической разработке через ответы на следующие вопросы:
- Кто ключевые участники изменений (стейкхолдеры)?
- Почему нужно что-то менять (драйверы)?
- Что именно нужно менять (допущения и предложения, бизнес-цели)?
- Как именно нужно изменить текущую ситуацию (ожидаемые результаты, ограничения, принципы, бизнес-требования, требования пользователей)?
- С помощью чего реализовать задуманное (бизнес-возможности, бизнес-сервисы, бизнес-процессы, информационные системы и сервисы)?
По своей сути это представление очень похоже на карту влияния (Impact Map).

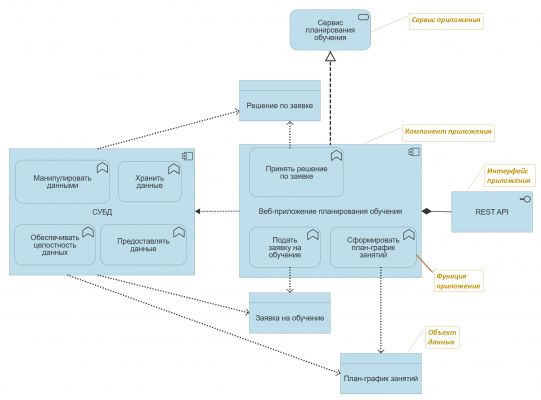
Затем можно переходить к более детальному моделированию элементов последнего уровня. В частности, описать верхнеуровневую архитектуру ИТ-сервиса, используя элементы слоя приложений.

Далее можно переходить к еще большей детализации, построив представления модели компонентов приложения и данных. Однако, с практической точки зрения это занятие имеет смысл при наличии функции кодогенерации у инструмента, с помощью которого создаются эти ArchiMate-модели. Например, чтобы сформировать DDL-скрипты создания таблиц в PostgreSQL или другой табличной СУБД на основе графической схемы данных, а также файлы с классами и функциями на выбранном языке программирования для бэкенда на основе модели компонентов приложения. Мне пока не встречались такие инструменты, работающие «из коробки» без установки дополнительных плагинов и настроек. Впрочем, язык ArchiMate предназначен, в первую очередь, для описания верхнеуровневой архитектуры предприятия, определения концептуальных границ и ключевых целей, а не технической реализации. В любом случае, перед тем, как перейти к непосредственному воплощению идей, их нужно сперва описать в объеме, достаточном для дальнейшей работы. А с этим ArchiMate успешно справляется.
Освоить ArchiMate для проектирования корпоративной архитектуры вы сможете на моем авторском тренинге Школы прикладного бизнес-анализа и проектирования информационных систем в нашем лицензированном учебном центре обучения и повышения квалификации системных и бизнес-аналитиков в Москве:


