Как посчитать длительность и себестоимость выполнения бизнес-процесса с помощью имитационного моделирования, а также улучшить его методами бережливого производства: практический пример интерактивной симуляции.
Ликбез по ИМ и Lean
С практической точки зрения сама по себе графическая модель бизнес-процесса в виде BPMN-, EPC- или диаграмме другой нотации, представляет ценность в следующих случаях:
- основа для автоматизации описанной деятельности с помощью информационных систем;
- элемент регламентирующей документации, согласно которой должны работать люди;
- расчет фактических или плановых длительности и стоимости выполнения процесса для проверки гипотезы об улучшениях.
Сегодня разберем именно последний случай, используя техники бережливого производства и (Lean) и имитационного моделирования (ИМ).
Вообще бережливое производство – это подход из классического менеджмента, направленный на увеличение ценности для клиента с сокращением потерь времени, ресурсов и усилий, чтобы поставлять качественный продукт или услугу в нужное время и в нужном объеме. Концепция основана на производственной системе Toyota и принципах непрерывного улучшения, включая вовлечение сотрудников и оптимизацию бизнес-процессов. Одной из наиболее эффективных и в то же время простых техник бережливого производства является картирование потока создания ценности (VSM, Value Stream Mapping) — представление бизнес-процесса в виде цепочки действий по созданию продукта или услуги. Пример такой VSM-карты я показывала здесь.
Часто для разработки VSM-карты «как есть» применяется наблюдение с хронометражом рабочего времени. Впрочем, если бизнес-процессы уже описаны и исполняются согласно этому описанию, можно воспользоваться методом дискретно-событийного имитационного моделирования (ИМ). Это отлично подходит для типовых процессов в системах массового обслуживания, где происходят известные события с определенной вероятностью и запускают функции, при выполнении которых задействованы материальные и/или временные ресурсы. Так ИМ позволяет не только расcчитать фактическую стоимость и длительность выполнения процесса, но и проверить гипотезы его оптимизации, например, из-за изменения бизнес-логики или увеличения ресурсов.
Практический пример
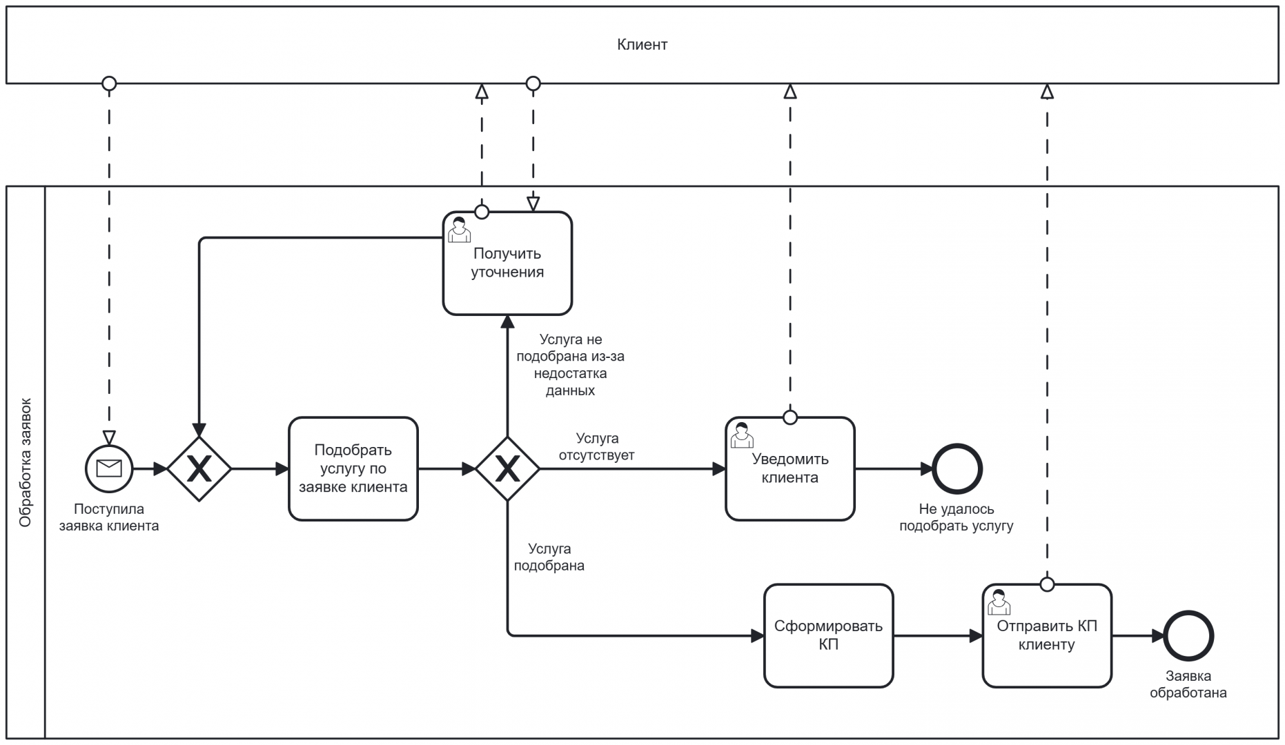
Рассмотрим в качестве примера классический процесс обработки клиентской заявки, схема которого представлена в нотации BPMN. По входящей клиентской заявке необходимо менеджеру продаж надо подобрать соответствующий продукт – услугу компании и сформировать коммерческое предложение (КП). Если не удалось подобрать услугу из-за недостатка данных, нужно получить уточнения у клиента и повторить подбор. Если услуга отсутствует, надо уведомить клиента об этом.

Теперь сформируем имитационную модель этого процесса, воспользовавшись онлайн-симулятором.

Помимо определения графической схемы процесса, надо задать параметры событий, функций и ресурсов. Например, Исполнитель функции является временным ресурсом со ставкой в час и рабочими периодом. Для запуска симуляции особенно важно задать параметры генератора задач и настройки функций, определив в них логические правила соединения и разветвления потоков управления, вероятности возникновения событий, длительности выполнения и доставки задач к потребителям. В терминологии бережливого производства время доставки означает транспортировку объектов или переналадку оборудования, т.е. накладные расходы, не связанные непосредственно с созданием ценности. При использовании материальных ресурсов, которые потребляются каждый раз при выполнении функции, надо задать их стоимость в параметрах функции. Например, в моей модели таким ресурсом является сервис Электронной почты, который стоит 1 рубль за каждый вызов API. Примеры настроек для блоков представленной модели показаны на рисунке.

Наконец, перейдем к самому интересному: симуляции выполнения процесса. Запустив моделирование в течении рабочей недели (5 дней) с 09:00 утра, получаем следующую картину:

Помимо фактических показателей исполнения, отображающих количество запущенных и завершенных экземпляров задач, число задач в работе и в очереди, а также длительности и стоимости выполнения процессов и потерь по альтернативным веткам, еще полезно посмотреть комплексную оценку в терминах Lean.

Например, для текущей конфигурации с одним менеджером, обрабатывающим все заявки и подолгу ожидающего ответов и уточнений от клиентов и коллег, производительность процесса (выработка) довольно низкая – около 15%. Это подтверждает большое количество задач в очереди и время цикла, в разы превышающего время такта. Согласно теории бережливого производства, чтобы процесс производства успевал за спросом потребления, время цикла должно быть меньше времени такта: тогда единица продукции производится быстрее, чем возникает спрос на нее, и дефицита не создается. В Lean время такта считается расчетной величиной, а время цикла – реальной, в которую входят все возможные временные промежутки потерь на транспортировку, ожидание и пр.
Для оптимизации бизнес-процесса изменим параметры некоторых блоков: добавим чек-лист проверки заявки, который использует менеджер при выполнении функции подбора и увеличим количество задействованных сотрудников: теперь будет не 1 менеджер, а 2. Это позволит сократить потери, которыми в терминах бережливого производства являются периоды ожидания ресурсов или данных. В результате этого стоимость выполнения процесса немного выросла, но время цикла снизилось и общая производительность стала намного выше.

Таким образом, имитационное моделирование и бережливое производство позволяют оперативно проверить гипотезы об улучшении процесса, чтобы сравнить между собой альтернативные варианты и выбрать наиболее оптимальный.
Все это, а также другие эффективные методы анализа и оптимизации производственной деятельности вы узнаете на моих курсах Школы прикладного бизнес-анализа и проектирования информационных систем в нашем лицензированном учебном центре обучения и повышения квалификации системных и бизнес-аналитиков в Москве:


